使用者介面設計課程講義

UI 開發流程前置作業

UI 的學習與製作流程

UI 的學習與製作流程

要學好 UI,不只是「學會畫漂亮的畫面」,而是要理解整個從 「使用者研究 → 視覺設計 → 互動原型 → 測試與優化」 的完整流程。

figma
UI的學習與製作流程

UI|UX 名詞釋義

以下概念主要發生在「設計前期研究與規劃階段(Research & Define)」,是確保產品設計以使用者為中心 (User-Centered Design) 的關鍵基礎。

利害關係人(Stakeholder)

定義

「在一個產品、服務或專案中,對成果有影響、利益或責任的任何人或群體。」簡單來說,就是所有「會被影響」或「能影響」設計成果的人。

利害關係人(Stakeholder)=所有能影響或被影響設計成果的人。

UX/UI 設計不只是為「使用者」設計,更是為整個「生態系」設計,要在眾多利害關係人之間找到平衡,才能創造真正可行且被接受的設計方案。

利害關係人常見分類

  • 依角色:使用者、客戶、開發者、行銷、客服、管理者等
  • 依影響程度:關鍵決策者(Key Stakeholders)、一般利害關係人(Secondary Stakeholders)
  • 依參與階段:專案內部(團隊成員)、外部(用戶、客戶、合作夥伴)
同理心地圖(Empathy Map)

是 UX 設計初期非常重要的工具之一,用來深入理解使用者的心理狀態與行為動機。它通常在「使用者研究(User Research) 」階段之後、建立人物誌(Persona)之前使用。

定義

Empathy Map(同理心地圖) 是一種視覺化工具,用來彙整研究資料(如訪談、觀察、問卷)並描繪出使用者在某情境中的想法、感受、行為與言語。它幫助設計團隊「站在使用者的角度思考」,在設計前培養對使用者的「同理心(Empathy) 」。

目的

  1. 理解使用者經驗:讓團隊理解使用者的真實需求與情緒,而非假設。
  2. 建立共同認知:讓設計團隊、工程師、行銷人員都用相同的使用者觀點討論設計。
  3. 培養同理思維:幫助設計師從「人」的角度出發,而不是從「產品功能」出發。
  4. 作為 Persona 的前置資料:可整合成後續的人物誌(Persona)描述。

Empathy Map 結構(六大區塊)

最經典的格式是 6 格版本(有時也用 4 格)

  1. THINKS 想什麼
    他在想什麼?他的顧慮?他內心在想但未必說出來的念頭。
    範例:「為什麼這網站總是卡卡的?」、「我怕資料外洩」
  2. FEELS 感受什麼
    內在情緒、擔心、渴望?他在體驗過程中的情緒。
    範例:「焦躁、沮喪、期待、好奇、信任」
  3. SAYS 說什麼
    他對別人說的話?使用者明確表達的話語。
    範例:「我真的受不了這個登入流程太麻煩!」
  4. DOES 做什麼
    他實際行為是什麼?他實際執行的行為與反應。
    範例:「重複點擊按鈕」、「離開頁面再回來」
  5. SEES 看見什麼
    他在環境中觀察到什麼?他在環境中觀察到的事物、他人的行為。
    範例:「別人怎麼使用」、「競品的設計風格」
  6. HEARS 聽見什麼
    他從朋友或媒體聽到什麼?來自朋友、網路、媒體的意見與影響。
    範例:「大家都說這 App 很難用」、「朋友推薦另一款」

延伸應用

  1. 人物誌(Persona)
  2. 痛點分析(Pain Point Analysis)
  3. 使用者旅程圖(Journey Map)

同理心地圖模板範例

  1. 同理心地圖 FigJam-1
  2. 同理心地圖 FigJam-2
  3. 💖 Empathy Map Template (Printable) (Community) Figma
  4. Empathy Map Canvas (Community) Figma
  5. Blacktools - Persona Kit (with Empathy map and User Journey) (Community) Figma
  6. 同理心地圖 Figma
痛點分析(Pain Point Analysis)

定義

痛點分析是指找出使用者在現有流程或產品中遇到的困難、挫折、不便或未被滿足的需求。 這是設計「為何需要被改進」的核心依據。

目的

理解使用者真實的問題,而非憑直覺設計。為後續設計方向提供明確的「設計挑戰(Design Challenge)」。

常見方法

  • 使用者訪談 (User Interview)
  • 問卷調查
  • 同理心地圖(Empathy Map)
  • 問題分群 (Affinity Diagram)
  • 現有產品的可用性測試 (Usability Test)
人物誌(Persona)

定義

Persona 是根據研究資料(如訪談、問卷、觀察)歸納出的「典型使用者代表」,包含其背景、動機、目標、痛點與行為習慣。

目的

  1. 讓團隊建立共同的使用者想像,避免設計變成主觀猜測。
  2. 幫助設計師聚焦於「對誰設計」的具體對象。

結構內容

  • 基本資料(姓名、年齡、職業、背景)
  • 行為模式(使用情境、習慣、裝置偏好)
  • 目標(Goals)與動機(Motivations)
  • 痛點(Pain Points)
  • 名言或代表性語句(Quote)

應用時機

痛點分析之後,用來指導後續「使用者旅程」、「故事地圖」與設計方向。

人物誌模板範例

  1. Person人物誌範例Figma-1
  2. 12 UX Templates (Community)Figma-
使用者故事地圖(User Story Mapping)

定義

是一種以「使用者完成任務」為主軸,整理產品功能與優先順序的圖像化方法。它用「故事」的方式描述使用者如何逐步達成目標。

目的

  1. 將使用者行為轉換成功能規劃
  2. 協助產品團隊決定功能優先順序
  3. 建立產品開發的整體視圖

結構內容

  • 通常橫軸是「使用者行為步驟(Activities / Steps) 」
  • 縱軸是「功能細項(Tasks / Features)」
  • 可以分層排序:
    • 上層:主要任務流程
    • 下層:每步對應的功能、使用者故事(User Stories)

應用時機

在人物誌之後、進入功能與任務規劃之前,用於定義產品架構。

使用者故事地圖模板範例

  1. Learn UX Design Methods with Example (Community) FigJam
  2. User Story Mapping - BIT TOURNAMENT 2023 (Community)FigJam
使用者旅程圖(User Journey Map)

定義

是一張描述使用者在整個體驗過程中「每個階段、行為、感受、痛點、機會」的流程圖。它強調「時間」與「情緒變化」,幫助了解整體體驗。

目的

  1. 可視化使用者整體體驗過程
  2. 找出關鍵痛點與改善機會
  3. 連結前端設計與後端服務流程

結構常見欄位

  • 階段
  • 使用者行為
  • 觸點 (Touchpoints)
  • 感受 (Emotion)
  • 痛點 (Pain Point)
  • 機會 (Opportunities)

常見種類

  • 現況旅程圖(As-Is Journey Map)
  • 未來旅程圖(To-Be Journey Map)

應用時機

人物誌確立後,用以分析整體體驗流程,指導設計優先方向。

使用者旅程圖模板範例

  1. User Journey Map Template (Community)集合
  2. Customer Journey Map for Netflix User Onboarding (Community) Figma-1

UI 前置準備

期中報告|參考檔案

期中提案報告

APP or WEB提案規劃,包含所有前置流程(動機與目的(問題定義) > 現況分析、數據分析 > User story(用戶分析) 、PERSONA 人物誌、使用者旅程圖 > 競爭者分析 > Flow Chart (流程圖)...)、Wireframe、Wireframe+Prototyp


期中簡報參考
  1. APP開發與設計|學長姐簡報參考|Figma
  2. APP開發與設計|簡報範本|Slide
  3. Design實作練習包(本學期設計練習包)|Figma
簡報形式及風格可自行決定。


  1. 相關案例蒐集

  2. 在開始進行前置工作前,先進行大量案例蒐集,以了解更多專案的製作過程與設計風格。

    1. 請至 Behance (UI / UX) Figam Community (APP UI DESIGN) ,或其他設計網站,搜尋相關UI UX設計相關案例『至少五件』。
    2. 寫上專案名稱、專案描述、參考原因,並將作品案例網址及圖片。
    3. 從五件專案中,至少挑選一個專案,作為接下來發表及製作上的參考依據,使用換湯換藥的概念進行。
    4. Design實作練習包說明

    蒐集範例
    1. 專案名稱|Haven
    2. 專案描述|Haven 是一款自我保健和冥想應用程序,Haven 將幫助用戶豐富他們的心理健康並改善他們的生活方式。
    3. 參考原因|前置作業完整值得參考,專案完整豐富。
    4. 案例網址|https://www.behance.net/gallery/126901637/HAVEN-UXUI-Case-Study

  3. 數據分析與痛點分析

  4. 在進行應用程式(APP)開發或改版之前,設計者必須先了解實際使用者的真實反饋與行為模式。本單元的目標是透過數據分析與痛點分析,協助從使用者角度出發,發現產品的核心問題,並據以提出具體的改進方向。

    1. 資料蒐集
    2. 選擇專案主題APP(ReDesign) 或相關主題APP(自訂品牌),分別前往 Apple App Store Google Play 平台,收集近期的使用者評論(建議至少30筆以上,並涵蓋正面與負面意見)。可使用關鍵字、日期或星等篩選方式,確保評論具有代表性。

    3. 數據整理與分析
      1. 量化分析:統計常見問題、功能提及頻率、星等分布等,歸納使用者最關注的主題。
      2. 質性分析:摘錄具體評論內容,分析用戶在使用過程中遇到的困難、需求或期望。
      3. 行為趨勢識別:歸納出用戶行為模式與使用情境,說明他們在何種狀況下感到滿意或挫折。
    4. 痛點整理與問題診斷
    5. 根據分析結果,歸納出APP目前的主要問題與使用痛點,例如:

      1. 操作流程過於複雜
      2. 功能不直覺或難以找到
      3. 設計風格與品牌形象不一致
      4. 反應速度慢或穩定性不足
      5. 缺乏個人化體驗
    6. 修改方針與設計建議
    7. 提出具體的改進方針,包含:

      1. 介面設計改善方向(如資訊架構、按鈕配置、互動體驗)
      2. 新增或優化的功能建議
      3. 改善使用流程的具體策略
      4. 根據數據推論出的設計優先順序
    figma
    數據分析與痛點分析

UI|UX ReDesign

ReDesign

案例網址: How to redesign, step by step guide

  1. 改變不是一個事件。是一個過程

  2. figma
    雙重鑽石
    figma
    雙重鑽石

    “雙重鑽石”過程是一個很好的起點。它需要經歷四個主要階段,才能從問題到解決方案:

    1. 發現 — 建立共同的理解和同情心
    2. 定義 — 確定關鍵流程,挑戰和痛點
    3. 探索 — 構思,草圖,低保真原型
    4. 執行 — 迭代設計,測試和實施

    重新設計從未真正完成過;不斷努力以保持經驗的相關性。

Persona|人物誌

在面對開發時,首先要確認資訊架構,瞭解使用者從哪裡來、將往哪裡去;釐清產品脈絡、定義功能、分類與組織訊息、規劃層級。在確認使用者之後,需先繪製功能地圖。

人物誌是一種在行銷規劃或商業設計上描繪目標使用者的方法,經常有多種組合,方便規劃者用來分析並設定其針對不同使用者類型所開展的策略。 人物誌當中,簡單者可能僅具有年紀、職業和一段基本敘述,複雜者可能具有人口、態度、收入、使用物品、喜好與行為方式等等具體描繪的事物。

人物誌能幫助你了解某個特定族群的特質,了解該族群的想法及樣貌。Persona 用於更好得解讀用戶的行為和需求,和傳統的客群分析比起來,更關注用戶和產品互動的方式。Persona並非一個標準,它更像是團隊溝通、協作、決策的一個可視化的工具。

Persona 是以虛構方式來表達產品目標用戶(TA,target audience)的工具,若產品有不同的用戶,亦可產出多種 Persona 來呈現。此外,每個 Persona 需要包含虛構的名字、年齡、性別、職業、喜好、使用產品動機、需求、圖片 … 等資訊。每個虛構角色在使用產品時,都有不同的目的或任務,這些資訊在架構與內容設計上就具相當的價值與幫助,例如可考量 Persona 的需求資訊來設計導航列、互動、功能與視覺。簡言之,Persona 是個能影響各方面決策的重要參考資訊。

在確認你的用戶是哪些人之後,最重要的就是要如何彙整這些用戶的資料,並且清楚知道用戶的哪些資料對你來說是重要的。以下是 Make my Persona 分享的用戶人格特質建立之模板

常見的 「人物誌」Persona 實際範例。我們會為他取名,放一張代表這類群眾的大頭照,並且寫下所有關於這些客群的特徵。|圖片來源| Persona人物誌攻略!套入9個問題抓出目標消費者

人物誌為什麼很重要?因為它會是未來「產品行銷」的依據。如果我們的目標客群是愛比較價格的「阿霞」,而她的目標是在網路上購買CP值最高的衣服給他的孫女,就會針對這一個重點來撰寫適合的廣告文案。 人的個性是千變萬化的,偏好當然就更多樣!銷售產品時,如果只專注在自己的產品優勢,就會忽略消費者真正需要被解決的問題。所以我們需要「人物誌」這份資料來提醒我們「目標客戶是誰、我們該如何與他們對話」。

Figma與FigJam製作人物誌與用戶旅程圖

人物誌與用戶旅程圖範例

Flow Chart|流程圖

流程圖(Flowchart)是UI/UX設計與系統開發初期的重要工具之一,用於明確呈現使用者操作步驟、系統邏輯及互動關係。透過流程圖,設計者能以視覺化的方式了解整體架構、功能串接與資訊流動,有助於團隊溝通與後續界面設計。

流程圖是一種使用標準化符號與箭頭來表示流程、步驟、決策與資料流動的圖形化工具。它以直觀的方式展示一個系統、程序或作業的邏輯順序,幫助設計者或團隊理解並優化流程。

    流程圖的功能與用途
  1. 清楚呈現流程邏輯
  2. 幫助使用者快速理解整體作業流程。
  3. 找出問題與瓶頸
  4. 可視化流程中多餘或複雜的步驟,利於改善效率。
  5. 溝通與文件化
  6. 作為團隊討論、培訓與系統開發的標準文件。
  7. 支援系統設計或程式撰寫
  8. 在資訊系統與軟體開發中,流程圖常用於描述演算法或用戶操作路徑。

流程圖的基本元素

使用Flow chart外掛工具進行流程圖製作



  1. 建立組件:從組件框拖曳組件到畫布/點選組件框中的組件
  2. 快速插入組件:點選畫布中已有的組件,會出現一個箭頭標記,點選箭頭標記,選擇需要插入的組件
  3. 快速組件插入支援兩種不同屬性的組件:預設屬性和修改屬性
  4. 插件可以實現組件之間快速連續的連接:點擊組件A→按住shift→點擊組件B→點擊組件C…

或使用FigmJam製作流程圖

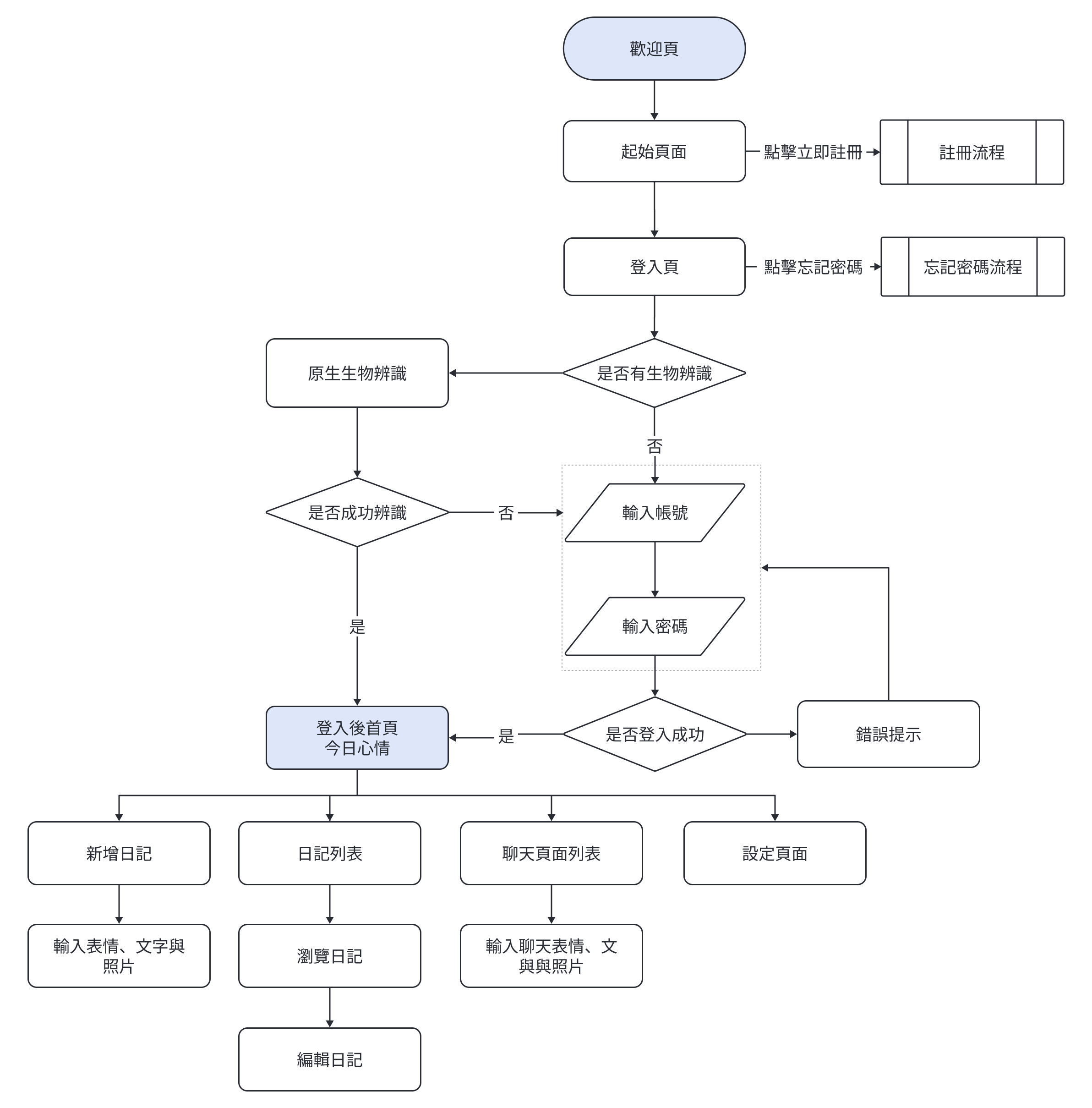
心情日記 APP|使用者遊程圖規劃範例

以「心情日記 APP(My Mood Diary)」為題,設計使用者遊程圖(User Flow / User Journey Flow),幫助理解從進入App、互動操作到完成任務的完整流程。

範例說明

目的

「本範例展示「心情日記APP」的主要使用流程,讓學生能理解使用者在日常情境中如何與系統互動,從開啟App、記錄心情、檢視過往內容到設定提醒的整體體驗路徑。

主要任務

使用者每天打開APP → 記錄心情與想法 → 檢視歷史紀錄 → 設定心情提醒通知。

使用者角色設定(Persona)

項目 說明

  • 姓名:Emma
  • 目標:想用簡單方式每天紀錄情緒、釋放壓力
  • 痛點:不想輸入太多文字、介面要可愛簡潔
  • 使用情境:睡前用手機快速輸入當天心情與日記句子
主要任務流程概觀

使用者主要操作階段

  1. 啟動APP
  2. 登入/註冊
  3. 進入主頁(今日心情)
  4. 選擇心情表情符號
  5. 輸入文字或語音日記
  6. 新增照片(可選)
  7. 儲存日記
  8. 瀏覽歷史紀錄
  9. 設定提醒通知
  10. 結束使用
心情日記APP|遊程圖流程說明(以流程圖邏輯呈現)

流程階段

  1. 開始
  2. 登入階段
  3. 主頁面
  4. 選擇心情
  5. 輸入內容
  6. 新增圖片
  7. 儲存日記
  8. 瀏覽紀錄
  9. 設定提醒
  10. 結束

系統畫面

  1. 啟動畫面
  2. 登入頁
  3. 心情卡片
  4. 表情圖示
  5. 文字框、語音輸入按鈕
  6. 圖片上傳模組
  7. 儲存提示框
  8. 歷史紀錄頁(列表/日曆視圖)
  9. 設定頁
  10. APP最小化/退出

使用者行為

  1. 開啟APP
  2. 輸入帳號密碼或點「以Google登入」
  3. 點選「+新增日記」
  4. 點選心情
  5. 輸入今日心得或錄音
  6. 點擊「加入照片」→選擇相簿照片
  7. 點擊「完成」
  8. 滑動查看過往心情日記
  9. 選擇「每天晚上9點提醒寫日記」
  10. 結束操作

系統回應

  1. 顯示LOGO動畫與歡迎畫面
  2. 驗證成功→進入主頁;失敗→顯示錯誤訊息
  3. 跳出心情選擇畫面
  4. 系統顯示選擇確認與顏色背景變化
  5. 自動儲存草稿
  6. 顯示預覽圖並儲存
  7. 系統儲存至Firebase資料庫,顯示「今日記錄成功!」
  8. 顯示日期、心情表情與標題摘要
  9. 系統設置推播通知
  10. 系統自動同步與備份資料

Figma的使用者經驗研究範本中, UX Research Template UX research kit 有許多接下來會探討的做法與樣本,供後續練習之用。

UI Flow|介面(頁面)流程

UI Flow 是「 妥善安排功能與資訊在頁面之間的操作動線 」。UI Flow則更重視頁面的數量呈現以及頁面細節和操作動線,也被當作是Wireframe目錄。 UI Flow 與 Wireframe 的中間產物就是 Wireflow,有頁面的線框稿呈現、也有頁面間的動線,適合擅長視覺思考的設計師使用。

HomeWork|課後作業

第六週作業:

開始進行期中作業簡報

  • 參考本單元講義。
  • 期中簡報參考:
    1. APP開發與設計|Figma 學長姐簡報參考
    2. APP開發與設計|slides簡報範本
    3. Design實作練習包(本學期設計練習包)
    4. 簡報形式及風格可自行決定,可選擇以Figma Design 或 Figma Slides 製作,但必須以Figma製作。


    期中簡報必要項目:
    1. 設計主題
    2. 組員名單
    3. 動機|目的
    4. 相關案例蒐集
    5. 數據分析與痛點分析
    6. 同理心地圖
    7. 使用者故事地圖
    8. 人物誌
    9. 流程圖
    10. WireFrame 線框稿(可直接進行色稿)
    11. Prototype(簡易互動連結)